Cursor
Direction

Electronic System Design (ESD)

Smart connected devices are everywhere: in homes, transportation, work, and beyond. Demand for more complex electronic systems requires new solutions to achieve electronic, electrical, mechanical, thermal, and connectivity goals. Altair's simulation-driven design tools empower teams of specialized engineers to collaborate across all aspects and stages of ESD design, from chip to package to printed circuit board to system. Our products streamline your process, eliminate design iterations, reduce prototyping, and shorten time to market.

Altair SimSolid: A New Era for Electronic Simulation

Now extending our revolutionary multidisciplinary, meshless solver to PCBs and ICs — no simplifications, just absolute resolution.

icon
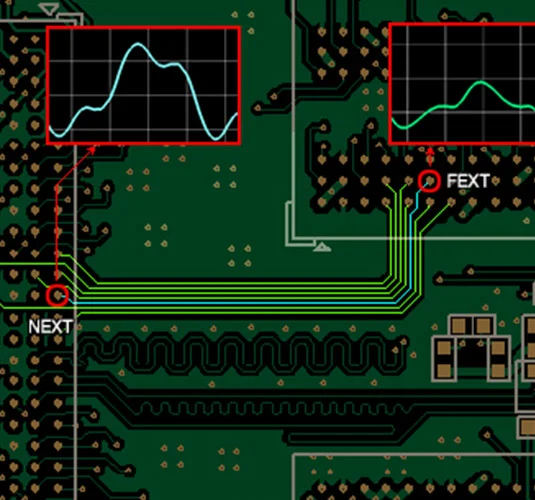
PCB Development

Altair® PollEx™ accelerates the development of today’s smart, connected, and tightly packaged electronic products. PollEx enables teams to review and improve board layouts, and drive designs with simulation tools for signal integrity, power integrity, EMI vulnerability, and ESD protection, without relying on "rules of thumb." Used by global industry leaders to increases the efficiency of PCB fabrication, assembly, and end-of-line testing, PollEx improves performance, enables teamwork, and enhances collaboration to ensure timing, performance, reliability, and compliance targets are met.

Wireless Connectivity

Altair® Feko® enables teams to optimize wireless connectivity, including 5G, ensure electromagnetic compatibility (EMC), and perform radar cross section (RCS) and scattering analysis. It is the leading tool for understanding and optimizing antenna placement and coupling. Installed antenna performance is heavily dependent on how and where antennas are integrated. Feko is extensively used for immunity and emissions analysis of cables, antennas, and other devices. It simulates wireless coverage and enables radio network planning for a building, campus, city, or region.

Product Performance

Altair® SimLab® accurately analyzes the performance of complex assemblies under real world conditions before physical prototyping. Highly automated workflows drastically reduce the time spent creating models and interpreting results. Confidently identify and correct potential design issues earlier in development with thermal analysis that doesn’t require advanced CFD knowledge. Automate structural stress, vibration, and drop test performance assessments. Optimize electric motors, taking into account the generated power, noise and thermal considerations of a design.

Sensors and Actuators

Accelerate the design of motors, sensors, actuators, and wireless charging with Altair® Flux® simulation to elevate performance and reduce power consumption. Altair® FluxMotor® is dedicated to the fast exploration of new motor concept designs. Integrate models for mechanical, electrical, and controller subsystems to simulate a full system with Altair® Twin Activate™ and exchange models to co-simulate with other CAE tools using functional mockup interface (FMI).

Circuit Simulation and Power Electronics

Circuit simulation plays a strategic role in the schematic capture phase of EDA workflows. The enhanced proprietary SPICE version, based on the open-source industry standard combined with a digital component suppliers' library, ensures accurate electronic circuit performance by providing an interactive schematic environment to explore changes to component values, tolerances, frequency response, or time periods. In addition, Altair® PSIM™ allows engineers to simulate and design power electronic systems including motor drives, power converters, and renewable energy systems.

Electrical System Visualization

Simplify and accelerate electrical system design, debugging, and servicing with Altair® EEvision™. Automatically render and visualize schematics for circuits, wire harnesses, and components based on a dynamic search of a digital twin model generated from ECAD data or other sources. Smart incremental schematic navigation and compact scenario schematics allows users to quickly investigate electrical systems, component influences, and parameters, or automatically generate up-to-date documentation whenever needed.

Embedded Code

Altair® Embed® is a proven tool for model-based firmware development of embedded systems including analog and digital communication systems at the physical layer motor control, IoT devices, and vision systems. With Embed, you can design, analyze, and simulate your embedded system using block diagrams and state charts, then automatically generate compact and optimized code to run on an extensive selection of microcontrollers.

Optimize EDA Job Scheduling

Trusted for semiconductor design and EDA, Altair® Accelerator™ is the industry’s fastest enterprise job scheduler — with scalable, event-driven architecture for highest throughput.

I/O Profiling and Monitoring

I/O profiling helps organizations determine the optimal compute environment for different types of ESD applications and resources. Altair Mistral™ is the leading application monitoring tool for HPC and scientific computing. Altair Breeze™ quickly solves software deployment problems and resolves file and network dependencies.